发布时间:2023-06-07浏览次数:1222次
2023第八届大武夷超级山径赛
将于11月3日-11月5日举办
南开北京校友会
联合
大武夷超级山径赛组委会
发起大武夷商学院友谊赛
大武夷超级山径赛
依托武夷山世界双遗旅游文化特色
打造原创赛事IP
中国风文化体验式赛事
带你通过越野跑的方式
探寻中国诗意山水之美

心若有光,不惧山高路远
经历疫情三年的种种
我们始终相信
一切都可以重新开始
所有错过的
也将以另一种形式回归
念念不忘,必有回响
2023大武夷商学院友谊赛
封藏两载,终将绽放
从踏墨归来到踏歌而行
这一次,我们将兑现
“高山流水觅知音”的约定
这一次,我们将以“武”会友
从起点到终点,从出发到归来
让我们在大武夷的高山流水之间
一起做奔跑于山间的云游诗人
岁月汩汩流淌,但我们温暖如初
由玄奘之路秘书处
北京戈友公益援助基金会
南开北京校友会
联合组织的
第二届玄奘之路年会
也将在大武夷商学院友谊赛期间举办
2023年11月4日15:00-20:00
我们期待您的加入
从北戈壁到南武夷
我们跨越千里
相聚在这迤逦山水之间
风光正好
越山、悦景、阅知音
用脚步丈量国风自然之美
沉浸岩骨茶香
一路寻幽探秘
携手共赏武夷美景

2023大武夷商学院友谊赛即将启程
专属报名通道即日开启
报名截止时间为:6月28日24:00
这一次,让我们以院校之名相约
一起欢聚金秋大武夷
时光正好,盼与君见
赛事信息
赛事名称:“高山流水觅知音” 2023大武夷超级山径赛商学院友谊赛
赛事时间:2023年11月3日-5日
赛事地点:中国武夷山国家重点风景名胜区
赛事面向:国内知名商学院群体(EMBA、MBA)
组别设置
团队赛:42KM组(5人组团)
个人赛:
100KM/60KM/42KM/30KM/16KM/8KM,其中16KM/8KM为体验组,不计排名。
报名要求
· 符合条件的选手团队赛、个人赛均可报名;
· 报名团队赛需要5名选手,且至少1名异性选手;
·5人组成一队,一起出发、一起到达,团队成员打卡时间间隔不超过2分钟;
· 每所商学院可以组织多支队伍参加团队赛,也可以跨院校组队。
路线信息

商学院友谊赛团队赛42KM组出发时间暂定为11月5日5:30,根据组别分枪等因素可能微调,以赛前发布为准。

赛事日程

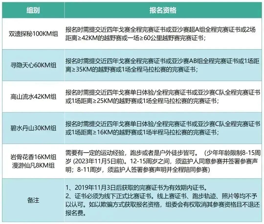
报名资格
指定报名通道
(包含42公里团队赛及个人赛通道)
点击下方二维码
即刻报名

由院校队员个人进行在线报名缴费,需先选择院校类别、然后手动填写院校名称及组队队名
1)选择类别:EMBA/MBA
2)院校名称:南开大学商学院
3)组队名称:公能战队
·团队组需由队长先进行报名,付款后分享链接给队友,由队友继续填写报名信息并付款;
· 提交后,您的信息可在小程序“我的”——“我的报名”中查询;
· 报名缴费完成后,组委会提供名单,由商学院友谊赛负责人/各院校领队进行审核确认。
七项专属福利
·报名费用:商学院专属报名折扣(有效期:即日起--2023年6月28日24:00止);
【2022报名选手福利】
2022年11月22日发布的百家姓选手名单中7636名选手,继续报名本届大武夷,可享受报名费10%的优惠,并与其他优惠叠加使用。
在报名页面,输入身份证号码后,系统会自动识别,符合要求自动叠加折扣后计算报名费:
· 领取物资:商学院专属领包区;
· 点将出征:点将台院校团队风采展示
· 奖项设置:设立商学院独立榜单及奖项;
· 赛事装备:大武夷商学院友谊赛定制参赛服和纪念款头巾一份;
· 专属伴手礼:所有报名参赛选手都将获得商学院专属茶礼一份。

从八百流沙的莫贺延碛
到禅茶诗意的武夷山水
我们是一群踏上未来征途的旅人
从出发到归来
再续戈壁情谊
洒脱穿行于丹霞彩云的山水间
在如诗如画的山涧,且歌且行
后续发布,敬请期待
赛事规则
1)所有组别队员须遵守2023大武夷超级山径赛官方赛事规则,具体规则请参考官网;
2)商学院友谊赛团队赛成绩,按该队伍成员中最后一人通过终点的有效完赛成绩计算;
3)参与团队赛的队伍,队伍内成员必须同时通过每个打卡点及终点,如果队伍内成员通过打卡点时间最长间隔超过2分钟,则取消该队伍的团队成绩;
4)出发后,如有成员弃赛、中途退赛或被关门则不予团队排名。
奖项设置

· 参与团队赛的队伍,赛事组委会提供专属赛事物料和完赛奖励;
· 参与个人赛的队员,按大武夷超级山径赛正常组别名次,统计排名和奖励;
·上述商学院个人赛排名和奖励,由大武夷超级山径赛提供成绩和排名的数据支持,奖项颁发则由院校组织方提供。
特别说明
参与商学院友谊赛的所有参赛人员需遵守基本赛事规则,包括强制装备,关门时间和一般竞赛规则。详细赛事信息请查询赛事官网。
- 报名咨询 -
南开北京校友会
秘书-15711253307
大武夷山径赛组委会-董宸豪19906037487
